登录
无障碍
长者模式
搜索
首页
林草概况
新闻动态
政府信息公开
林草综合
政务服务
政民互动
当前位置:
首页
/
详情页
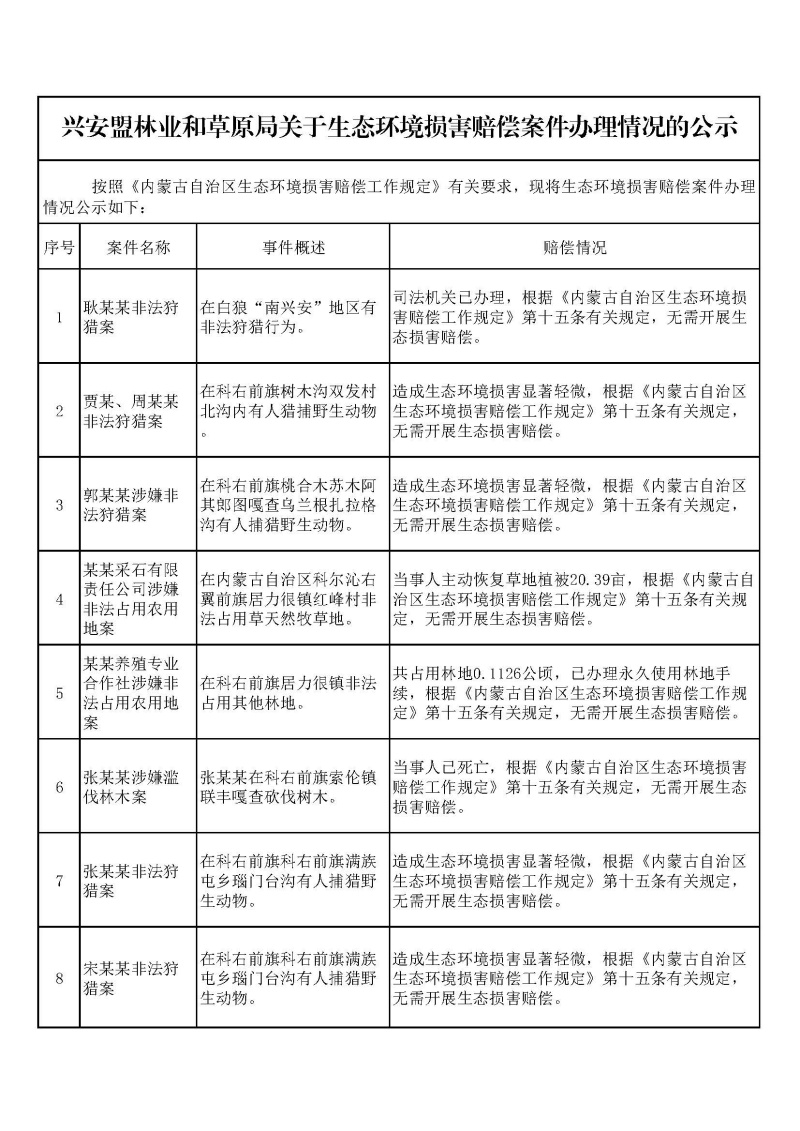
兴安盟林业和草原局关于生态环境损害赔偿案件办理情况的公示
来源:盟林草资源监测保障中心
发布时间:2025-08-12 11:38
字体大小:
A+
A
A-
分享:
打印
关闭
相关文章